1 水性涂料中微生物的分类及霉菌生存环境
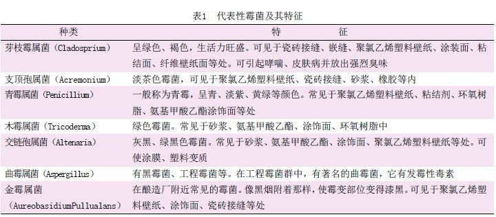
水性建筑涂料中由于富含微生物生长的营养成分,而微生物在自然界中又几乎无处不在,因而只要环境温度等适合微生物生存的环境条件存在,微生物便会大量繁殖,从而导致产品腐败变质而报废;另一方面,有些微生物还能在涂料施工后使涂膜的外表面变污,甚至使整个涂料逐步降解。因此在涂料中必须加入能阻止和抑制微生物生存的添加剂,这类助剂一般称为防霉杀菌剂。引起合成乳胶和涂料腐败的主要菌属是铜绿色假单细胞菌、大肠杆菌、阴沟肠杆菌、念珠小球菌、黄色八叠球菌、普通变形杆菌、荚膜红假单胞菌、乳酸链球菌、海生黄杆菌、覃状芽孢杆菌、金黄色葡萄球菌和枯草杆菌等。在涂装后可能会在涂膜上孳生的细菌微生物主要是霉菌,如黑曲菌、青霉、根霉等。霉菌种类很多,统一分类十分困难,但是可以按生活环境予以分类。日本曾对260个地方的内装修材料进行取样调查,其所取得的霉菌的代表性菌种的特征如表1 所示。其中,有的具有霉毒;有的可引起哮喘和皮肤病,且放出强烈臭味而危及人体。决定霉菌生存条件的因素有温度、水分、氧气、养分、酸碱度等五个主要因素。根据霉菌的生存条件和实际情况,可以确定霉菌在一般建筑物中易发生在下列部位:壁面较冷而易露的结构部位、多产生水蒸气的房间、空气流通不良的地方、难开孔洞且难于良好通风的设施、自然通风口及空调通风口的周围。因而,在上述建筑物的部位当需要用涂料涂饰时,应特别注意防霉问题。

2 水性建筑涂料防霉剂的选择
2.1 防霉杀菌剂的特点
涂料中传统的防霉剂包括甲醛、重金属盐、苯酚、五氯酚钠等。这些产品的杀菌谱线上的局限性和环境生物学上的局限性逐步为人们了解后,已经逐步被摒弃,取而代之的是更为安全、低毒、操作简便的现代防霉杀菌剂。
水性涂料中,以乳胶涂料的使用最为广泛,占水性涂料80%以上的份额,因此对防霉杀菌剂的选择就以乳胶涂料为例。
要选择合适的杀菌剂,首先要求它能针对涂料的特点,并满足其相关要求。例如对粉末涂料而言,防霉杀菌剂的要求就比水性涂料要严格得多,需要能耐(300~800)℃的高温而且平均粒径要在1.29mm以下,这是针对粉末涂料的特点而定的。以乳胶涂料为例:产品呈弱碱性,pH 值一般为7~10,加工温度(60~70)℃,室温贮存温度一般不高于40℃,贮存期多数为(12~18)个月(24~36个月仅为少数)。针对乳胶涂料的以上特点,理想的防霉杀菌剂应具有以下特点:
(1)毒性。应尽可能选用低毒或无毒的防霉杀菌剂;
(2)效能。选用的防霉杀菌剂要求有广谱的抗微生物活性,药效高、活性持久,对各种霉菌和细菌都有广泛的致死或抑制作用,而且使用浓度应尽可能低,以便从另一角度减小其毒性,另外最好还具有气相杀菌能力;
(3)对涂料和涂膜性能的影响。加入涂料中不与其组成起化学变化,成膜后不影响化学性能;
(4)残效性。挥发性低,在涂料中相容性好,容易分散,而在水中不溶或难溶;
(5)pH值和温度。在pH值为6~0内贮存稳定,适合在40℃长时间贮存,并可短时间内允许(60~70)℃的加工温度;
(6)存贮稳定性。所选用的防霉杀菌剂应具有耐紫外线、耐热、抗氧化等功能;
(7)经济性能。应价廉易得,使用方便。
2.2 防霉杀菌剂的种类
市面上的防霉杀菌剂品种繁多,对其有效成分进行分析,可以大致分为以下几类:
(1)1,2-苯丙异噻唑啉-3-酮(BIT)。这种防霉、杀菌剂为固体粉末,熔点156℃,25℃时在水中的溶解度为0.14%,90℃时溶解度为1.5%,但该品的钠盐易溶于水。该产品具有较高的热稳定性。它对酸、碱都较为稳定,在广泛pH值范围内均能使用。
(2)2-(4- 噻唑基)苯丙咪唑(TBZ)。俗称赛菌灵,商品名称为MetaSolTK-100,其外观为浅灰色结晶,稳定性高,难以与其他物质反应,耐热300℃,在酸碱条件下不分解,难溶于水,在水中溶解度仅为30mg/L,在有机溶剂中溶解度也非常小,一般为1%以下。
(3)苯丙咪唑氨基甲酸甲酯(BCM)。俗称多菌灵,外观为淡褐色粉末,熔点180℃,分散温度为300℃,热稳定性高,不溶或难溶于一般有机溶剂中,能溶于无机酸及醋酸,形成相应的盐类,在不同的pH 值范围内均显示良好抗菌效果。
(4)2,4,5,6- 四氯间苯二腈(TPN)和四甲基二硫化秋兰姆(TMTD )。TPN 俗称百菌清,毒性极低,蒸气压低,有刺激性气味,在水中的溶解度极低(约0.5mg/L),对化学试剂基本上不反应,在乳液涂料中的使用范围内具有水解稳定性,用量一般为涂料的0.5%~1.5%。TMTD 俗称福美双,其纯品为白色粉末,稍溶于氯仿、丙酮、苯及二硫化碳,对碱稳定,不仅防霉效果好,而且对细菌抑制能力亦强,很适用于乳液类涂料的防霉杀菌,毒性较低。
(5)甲醛缓释剂类。又称甲醛释放剂,是经过缩聚的羟甲基有机物,能够在一定时间内缓慢地解聚,释放出微量的甲醛,从而达到一定的抑菌杀菌效果。甲醛释放剂是所有杀菌剂中唯一有气相杀菌能力,并且有明显抑菌效果的杀菌剂,而且其用量极低。其缺点是杀菌速度慢,并且甲醛有致癌之嫌。
很多防霉杀菌剂大都由一种或多种上述活性成分进行复配。复配的活性成分不仅保证了杀菌谱线的全面性,而且不容易使周围环境的细菌出现选择性适应,因此不易失效。市面上常见的防霉杀菌剂如德国拜耳公司的备防多(prevent)D6、Preventol P840(即原来联碳公司的Perior P840)等均属此类。
2.3 防霉杀菌剂的使用浓度
确定杀菌能力的一项重要指标,就是最低有效浓度(MIC)。简单说来,即在琼脂培养液中,引入(100~200)万个/mL细菌或霉菌(如金黄葡萄球菌、黑霉菌、青霉菌等),然后测试杀灭率达到99.9%时所需要的杀菌剂浓度(一般用mg/kg,即百万分之一表示)。一般说来,实际配方中的使用浓度,要大于或等于MIC。表2~表5列出了一些防霉杀菌剂的MIC 和推荐使用浓度。
2.4 防霉杀菌剂的使用方法
主要是指物理掺合法,这是一种最简便、最常用的方法。不论防霉杀菌剂以何种形态(固体、粉末、液体等)存在,在加入到涂料中时都只是一种物理性混合,因此,防霉杀菌剂的效能除了与本身的药效有关以外,还与颗粒大小、分散程度等密切相关。水不溶性的防霉杀菌剂无论其灭杀霉菌的作用机理如何,但都必须要使两者接触。防霉杀菌剂的颗粒与颗粒之间、颗粒与侵入材料的霉菌孢子之间都有一定的距离,这种距离的缩短要靠防霉杀菌剂在湿润的情况下扩散。颗粒
越大,分散愈差,扩散也就愈慢。若侵入的霉菌在防霉杀菌剂尚未扩散到之前其孢子已萌芽,就失去了防霉效果。因此同一种杀菌剂的毒杀性能随着粒径的减小而增加,当其粒径在(5~6)μm时会有最好的毒杀效果。如果没有特殊要求,防霉杀菌剂应尽可能早地加入到分散体系当中,并尽可能使其分散均匀。



2.5 应用实例(见表6~表9)


3 结 语
随着国内外交流的不断深入,目前国内普遍使用的防霉杀菌剂中,国外产品占了很大比重,如美国拜耳公司的备防多(Preventol)、罗门哈斯公司的卡松(Kathon)、捷康利公司的Proxil等。近年来,防霉杀菌剂的品种更是层出不穷,并且国内的有些企业也推出了自己的产品,并占据了一定的市场份额,如北京金源公司的K A T H O NLXE 和ROZONE 2000、北京天擎公司的TQ —107、TQ —LX200、TQ —601 等。在众多杀菌剂中如何选择合适的杀菌剂,除了有效性之外,相溶性也很关键,这些还需要在实践中不断探索,同时也期望着适用性更广、效果更好的防霉杀菌剂的出现。