用于汽车涂料的聚氨酯技术

1、前言 在改革开放30年尤其是最近10年以来,我国的汽车工业超高速地发展,2009年我国的汽车产量到10月下旬已经超过1000万辆,从而可能成为汽车产销的第一大国。汽车产业的高速…

1、前言
在改革开放30年尤其是最近10年以来,我国的汽车工业超高速地发展,2009年我国的汽车产量到10月下旬已经超过1000万辆,从而可能成为汽车产销的第一大国。汽车产业的高速发展带动汽车涂装业的飞速发展,汽车车身和塑料件的涂装逐步向高品质,低污染,高效率的方向发展。而聚氨酯技术在汽车涂料的未来发展方向上起着非常重要的作用。

2 、聚氨酯技术在车身涂料上的应用
2.1聚氨酯技术和原材料在电泳涂料中的应用
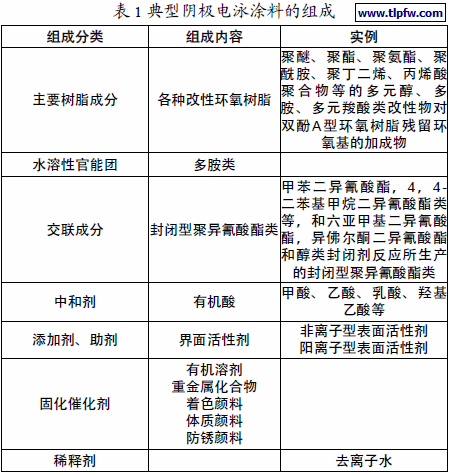
电泳涂料是最早开发的水性涂料之一。它最主要的特点是涂装效率高、经济、安全、污染小、便于自动化规模生产。目前汽车生产所用的主要是阴极电泳涂料,二异氰酸酯单体和醇类封闭剂的反应产物作为交联剂和树脂中的羟基参与反应(1)。表1列出了典型阴极电泳涂料的组成,包括树脂、交联剂、中和剂、填料、颜料、助剂、稀释剂等。

2.2 聚氨酯技术在汽车中涂中的应用
汽车中涂介于电泳涂料和汽车面漆之间,起着过渡层的作用。中涂涂装的主要目的是在提高涂层的抗冲击性的同时,掩盖底层的凹凸,有助于提高面漆的鲜映性,同时中涂可以提高涂层间的附着力和金属闪光色面漆的耐候性。中涂的基本树脂是聚酯树脂,一般采用三聚氰胺树脂和封闭型聚异氰酸酯作为交联固化剂。三聚氰胺的主要优势在于低成本、提高硬度和打磨性,封闭型聚异氰酸酯的优势在于提高抗石冲击性和层间附着力。表2列出了三聚氰胺和封闭型聚异氰酸酯的对比。

2.3 聚氨酯技术在汽车清漆中的应用
罩光清漆层是最上层涂膜,除应具有高光泽,透明性外,还要求具有优异的耐候性,耐刮擦性、耐化学品性和漆膜的长久使用性能。丙烯酸树脂和三聚氰胺树脂原是罩光清漆的主流技术,可是这种清漆的耐刮擦性很差,还有受酸雨侵蚀的涂膜损坏严重。从20世纪80年代开始,各大汽车厂和油漆供应商致力于各种技术来提高清漆的耐刮擦性和耐酸雨性。在欧洲和美国,双组分丙烯酸聚氨酯被认为是提高耐刮擦性和耐酸雨的很好的解决方案。罩光清漆使用双组分丙烯酸聚氨酯的比例逐年提高。然而双组分丙烯酸聚氨酯需要特殊的喷涂设备,涂装的环境要求比单组分丙烯酸三聚氰胺要高。很多汽车厂和油漆供应商开发出来另外一种技术体系,仍然采用单组分体系,但是固化剂采用封闭型聚异氰酸酯。这样清漆的耐刮擦性和耐酸雨性都可以得到提高,涂装设备和涂装线不需要任何改变。这种清漆技术在全球很流行。
下表列出了三种技术体系的对比。
表3 丙烯酸三聚氰胺、丙烯酸封闭型聚异氰酸酯和双组分丙烯酸聚氨酯的对比


3、聚氨酯技术在汽车塑料件上的应用
3.1聚氨酯技术在汽车外饰塑料件上的应用
半个多世纪以来,塑料工业取得了突飞猛进的发展,各类工程塑料以其质轻、耐腐蚀、易加工成型等特点被广泛应用到汽车工业。汽车零部件塑料化的比例越来越大,目前可以占到整车质量的30-40%。外饰塑料件也从保险杠扩大到后视镜壳、门把手、扰流板、侧护板、水箱格栅、拍照防护板、防擦条、轮毂罩等。汽车外饰的塑料种类有:PP,ABS,PA等。塑料表面喷漆主要是由于以下目的:
1.装饰作用—达到外观高光泽、与车身保持同色和同样性能;
2.保护作用—提高塑料件的耐紫外线、耐溶剂、耐化学品和耐老化等性能;
3.特种功能—提高耐划伤性等。
典型的外饰塑料件的涂装工艺如下:
前处理(脱脂、表面活化、清洗等)– 喷底漆 –喷色漆 – 喷清漆 –烘干
由于部分的塑料都不能耐超过100度的高温,所以单组分体系和双组分聚氨酯这种不需要高温烘烤交联的技术就成为塑料涂料的首选。所以在塑料涂料的涂装工艺中,底漆大部分采用单组分或者双组分体系;色漆由于配色的要求比较高,较多采用单组分体系;几乎所有的清漆都采用双组分聚氨酯体系来涂装,因为只有双组分聚氨酯可以满足低温烘烤下的性能可以达到和车身高温漆一样甚至更好的性能。
3.2 聚氨酯技术在汽车内饰塑料件上的应用
汽车内饰配件塑料主要用PVC/ABS包膜、聚丙烯及改性聚丙烯、ABS和PC等。汽车内饰塑料配件用漆量最多的是仪表台、门把手等,对漆膜的主要要求有耐溶剂(洗洁剂、化妆品等)、不含或者少含挥发性物质、具有特殊的手感等。双组分聚氨酯柔感涂料在汽车内饰塑料配件用途很广,是一种主流的涂料技术。目前,主要的汽车厂几乎都在使用这种技术。

4、聚氨酯在环保型汽车涂料中的应用
目前,保护地球环境已成为全球的共同呼声。汽车涂装过程中污染环境的重要物质是涂料中的有机挥发物(VOC),烘干室运行时排出的CO2,污水和废弃物。目前减少涂料VOC主要是以水性中涂和水性面漆替代溶剂型中涂和溶剂型面漆,下表列出了世界汽车车身涂料的发展趋势。
表4 世界汽车车身涂料的发展趋势

中涂水性化和面漆水性化是减少VOC的主要措施 ,罩光清漆水性化也是一个研究方向,但是清漆水性化的技术还需要很长的路要走。中涂和面漆的水性化,特别是面漆的水性化对减少VOC很关键,因为面漆的固含量很低。下表列出了溶剂型汽车漆和水性汽车漆的VOC排放的对比。
表5 溶剂型汽车漆和水性汽车漆的VOC对比

目前的水性汽车中涂的基本树脂是聚酯分散体、丙烯酸分散体、聚氨酯分散体,交联剂主要是三聚氰胺和封闭型聚异氰酸酯。封闭型聚异氰酸酯主要是起到交联剂的作用,同时可以提高中涂的耐石冲击、层间附着力等,这点和溶剂型中涂一样。聚氨酯分散体作为水性汽车中涂的一个基本树脂,主要的作用是提高体系的耐候性、耐石冲击和涂装性能。水性汽车中涂的基本树脂是丙烯酸分散体和聚氨酯分散体,聚氨酯树脂主要起到提高层间附着力和涂装性能的作用。双组分水性聚氨酯清漆是汽车清漆水性化的一种技术,因为水的挥发比溶剂要慢,如何提高清漆的抗流挂性能是未来的一个主要研究方向。汽车内饰塑料件用漆的水性化技术已经比较成熟,双组分溶剂型聚氨酯体系已经慢慢被双组分水性聚氨酯替代。双组分水性聚氨酯的性能已经达到甚至超过双组分溶剂型聚氨酯的性能。内饰塑料件的的面积比较小涂装比较容易控制、对外观的要求不如车身要求那么高都为涂料水性化提供了很好的支持。

5、结语
虽然汽车车身涂料仍是以三聚氰胺作为主要的交联剂,但是聚氨酯原材料作为交联剂在汽车涂料的电泳漆、中涂和清漆中都有应用,可以明显提高油漆的性能。水性聚氨酯涂料在未来的水性汽车车身涂料中的应用会越来越广。汽车塑料件涂料主要是以聚氨酯涂料技术为主。

为您推荐

返回顶部