1 目前国内道路交通建设状况及交通标线涂料市场前景“十五”期间是我国公路交通历史上发展速度最快、成效最好的时期,全社会累计完成交通建设投资21 957 亿元,在高速公路、农村公路建设等方面取得了显著成就。截至2005 年底,全国高速公路总里程达到41 000km ,位居世界第二;农村沥青(水泥) 路达到630 000km ,比建国以来前53 年翻了一番;根据“十一五”规划,全国公路网总里程达到2 300 000km ,所有具备通车条件的乡镇与建制村通公路,县乡公路达到1 850 000km ,全国高速公路通车里程达到55 000km ,2007 年底前贯通建成国道主干线,2010 年西部开发省际公路通道基本建成,完成60 %以上国家高速公路网规划。蓬勃发展的高速公路的迅速建设以及一、二、三级道路的大修扩建,加之人们安全环保意识的提高,必然要求相应的道路交通安全设施,从而会对道路交通标线涂料产生极大的需求,为我国道路涂料工业的发展提供了良好的契机,为标线涂料市场开创了广阔的前景。
2 目前道路交通标线涂料应用状况
目前,我国的路面标线涂料基本上形成以热熔型为主,溶剂型为辅的局面, 而新推出的各种标线涂料发展势头也较为强劲,主要分类见表1。

由于施工质量方面的原因,目前标线涂料还存在一些令人不满意之处,主要问题有五个: ①标线涂料由过去的品种单一变为现在的品种繁多,但是新近推出的标线涂料却没有统一的标准; ②由于没有根据道路实际的情况合理选用标线涂料,造
成使用上的巨大的浪费,而且使用效果不佳; ③反光玻璃珠使用不当,标线污染严重,反光效果不佳; ④标线的抗滑性能不
佳,使标线成为车辆打滑和甩尾等安全事故的隐患; ⑤标线的环保性能较差。
3 几种道路标线涂料的比较及选用
3. 1 各种道路标线涂料的性能和优缺点对比
根据道路标线涂料的类型及有关指标,现将国内外各种不同类型的道路交通标线涂料的性能和优缺点作一详细对比,见表2。

3. 2 各种道路标线涂料介绍及选用
根据表2 ,结合工程实际和施工经验,建议应针对标线的使用条件,对于不同的道路,不同的地区,选用相应的标线类型及涂料。
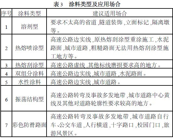
1) 溶剂型标线漆。它是一种传统型的道路标线漆,它具有成本低、施工速度快、操作简便、适应性强等优点,常用于城市道路,要求不太高的省道等。
2) 热熔喷涂型标线涂料。它是以热塑性硬树脂为基料配制而成,常温下为粉末状。施工时用专用设备将之加热至180 ℃~220 ℃,形成流动液体,涂覆到路面形成坚硬的漆膜。热熔漆具有反光玻璃珠,因此反光性很好。热熔喷涂型标线厚度较薄(0. 8mm~1. 2mm) ;施工速度快;喷涂形成的标线表面均匀,边缘整齐,线型美观。标线抗污染性能比普通热熔标线好。应用于城市道路时,通过改变涂料材料构成,使施工后标线的抗污染性能大大提高,能直接和常温漆相比;裂纹相对刮涂标线要小。由于热熔喷涂型道路标线涂料在施工时采用低压有气、离心式施工方式,标线成膜后没有内应力,同时标线的涂膜较薄,经受温度变化而引起的收缩应力也相对较小。防滑值较高。由于热熔喷涂型道路标线是均匀的涂敷于路面,完工后的标线表面和原始路面基本一样,因而标线的防滑性能较好。性价比高。热熔喷涂在施工时施工刀具离地而行,在标线面上的各点的厚度一样,不用填补路面的空隙,因而可以节约涂料的使用量。另外其使用寿命长且重涂性能好,因而性价比高。
正是由于上述优点,它较适合水泥路面。因为水泥为刚性路面,其与高分子的有机涂料的结合力差,存在大量脱落问题,目前在水泥路面上划制的标线使用寿命很少超过2 年。从经济合理性上考虑,采用热熔喷涂型涂料比采用刮涂型涂料更能节省物力和财力。另外,因为高速公路上的车辆行车较规范,实线受车轮的辗压较少,磨损少,而对标线的反光性能要求较高。热熔喷涂型涂料能够满足此要求,且性能价格比最高,应优先选用。如若采用热熔刮涂型涂料,则是一种浪费。
3) 热熔刮涂型标线涂料。它和热熔喷涂型标线涂料组成基本一样,只是涂料成份比例略有不同。
目前热熔刮涂型标线在高速公路以及许多城市道路都大量使用,由于其划制的标线涂层较厚,比较经久耐用。最适宜用于受车辆辗压次数较频繁,标线的磨损相对要大的高速公路虚线。
4) 双组份标线涂料。它是由A、B 两组份以一定比例混合涂敷于路面,在路面上进行交联固化反应而形成一层耐久性涂层,常见的有环氧、聚氨酯、丙烯酸等类型,其中以丙烯酸类的道路标线涂料发展较快。它是由活性丙酸树脂与过氧化物固化剂组成,施工时无需加热,将基料加热与固化剂按一定比例混合后,通过化学交联反应形成坚硬的漆膜,与路面和玻璃珠具有较强的粘接力。由于它具有优异的耐久性、无裂纹、反光亮度高、持续性强以及重涂性能好等优良特点,尤其适用于水泥路面。因此双组份标线是通过化学交联反应固化形成的标线。
5) 水性道路标线涂料。它是一种新型的环保型标线产品。通常是指采用水溶性树脂或水乳性树脂作为基料,并配以其他颜料、填料、助剂而成。施工时一般采用低压有气或高压无气喷涂设备进行施工,并配以喷射式玻璃珠撒播器撒播玻璃珠,以实现标线的夜间反光。它的形成和外界因素相关不大,因此对水泥路面具有优异的附着力;同时该产品本身具有较好的耐温变性能,低温下不开裂,高温时不变形;还有丙烯酸双组份对汽油、盐等化学物质具有抗腐蚀性,冬季除雪对其腐蚀影响不大。但其相对热熔喷涂型涂料来讲,虽然更适合水泥路面,但造价较高,影响其在目前国内公路及城市道路的使用。此涂料优点较为明显:环保性能好,选用无毒无害的原料,较低的VOC ,对人和环境没有污染;施工效率高,干燥时间短,与溶剂型涂料的施工速度相近;使用寿命长,与热熔型涂料的保持期相近;防滑性,柔韧性指数都很高;施工成本低,介于溶剂型涂料与热熔型涂料之间;反光效果好,对玻璃珠有优异的粘结力,并可做到雨夜反光;重涂性能好,再次施工不需要清除旧线,可直接覆盖;清洗易保养,用水即可对划线机进行清洗保养。
6) 振荡结构型标线涂料。目前振荡标线主要为两种:热熔振荡结构型标线和双组份点状振荡标线。
热熔振荡结构型标线是在原有的热熔道路标线的基础上发展起来的一种标线,该标线涂料主要是通过改进原有标线涂料的流体特性,使该涂料在熔融状态下具有优良的触变性能。施工时通过专用施工机械进行施工,在标线表面上有规律的形成凸起块。完工后的标线在汽车压线后具有振动功能,同时在雨夜以其露出水面的部分的凸起块反射光线。因此又叫热熔振荡雨夜标线。双组份点状振荡标线是由一系列涂料点构成的标线,构成标线的涂料点可以是有规则的,也可以是不规则的。点状标线既能满足标线雨夜反光的要求,又使涂料消耗量尽可能的节约,因其结构的特殊性,在车轮压线时能产生振荡并发出轰鸣而对司机发出警示。由于此类标线具有如此特点,主要用于转弯及事故多发地带,在某些大城市道路中心黄线也得到了广泛应用。
7) 彩色防滑路面。彩色防滑路面,包括特殊配方改性的树脂基粘合剂和各种不同规格的骨料(包括天然彩色骨料和人造彩砂) ,以精确的数量涂敷于沥青路面或水泥路面。此种路面不仅对景观美化和道路安全方面有着明显的改进,同时因其面层耐磨耗,可以对普通路面起到延长寿命的作用,色彩丰富、防滑降噪和施工方便是彩色防滑路面的三大突出优势。

彩色防滑路面有利于交通阻塞的疏导,而且也是预防和控制道路交通事故的有效手段。彩色防滑路面通过道路颜色的不同提示驾驶者在规定的路面上行驶,从而避免了不同车辆的混行。提示驾驶人员前方的危险路段,并通过提供高磨擦力的面层从而起到很好防滑效果,在城市道路、转弯交叉口及旅游景区已经得到了大量的应用。
通过对以上各种标线涂料的介绍,进行总结建议如表3。
总之, 随着我国公路的高速发展,将对道路交通标线的质量和环保方面有更高的要求,溶剂型涂料标线现已属于淘汰类型,热熔刮涂型已会被热熔喷涂型,双组份涂料,水性道路标线涂料所逐步取代,后三种将代表标线涂料的发展方向,必将有广泛的应用前景。