1 工程概述
新长沙站由主站房和站台雨篷两大部分组成, 建筑面积187 084 m2 , 钢结构总重约38 000 t。主站房主要分为3 层, 1 层为出站厅, 2 层为站台, 3 层为候车厅, 屋面为波浪形焊接球网架结构, 最高点标高38. 2 m, 最低点标高21. 97 m; 站台雨篷为单层曲线空间刚架结构。本工程防火涂料涂刷面积约15 万m2 , 防火等级分别为1. 0 h, 1. 5 h, 2. 0 h, 3. 0 h 四种。防火涂料品牌选用的是广州泰堡防火材料有限公司生产的" 泰堡" 牌和靖江龙泰消防器材有限公司生产的" 凯达" 牌防火涂料。
2 防火涂料的选用和防火机理
本工程防火涂料的种类主要有厚涂型防火涂料( 耐火极限3 h) 、薄涂型防火涂料( 耐火极限2 h) 和超薄型防火涂料( 耐火极限1. 5 h 和1. 0 h) 三种。防腐防火涂装方案为: 钢构件喷砂除锈至Sa2. 5 级-水性无机富锌底漆100 m -挂钢丝网( 厚涂型用) -防火涂料-批腻子( 厚涂型用) -聚氨酯或氟碳面漆60 m。厚涂型防火涂料为隔热型涂料, 厚度一般为8 mm 以上, 由轻质粒状多孔隔热格料、粘结剂、性能增强材料及多种助剂组成。涂层受热时, 主要依靠本身材料的低热传导率阻止热量向基材传递,涂层受火时无任何变化, 能使钢构件在火灾中受到隔热保护, 增强其强度, 使之不会在高温作用下垮塌。超薄型防火涂料为膨胀型涂料, 厚度一般不超过3 mm, 由树脂、催化剂、发泡剂、碳化剂和填料助剂等组成。经该涂料喷涂过的钢结构表面, 在火焰作用下, 涂层能迅速膨胀, 形成致密的蜂窝状碳化层, 阻止热量向基材传递, 起到隔热防火作用。薄涂型钢结构防火涂料主要由复合乳液、空心微珠、硅酸铝纤维棉、水等制成胶状, 防火涂层一般为3 mm ~ 7 mm, 其防火原理兼顾上述两种涂料。
3 施工准备
1) 对进场防火材料进行验收。防火材料作为消防材料, 必须具有公安部消防产品合格评定中心颁发的产品形式认可证书, 并具有国家防火建筑材料质量监督检验中心出具的检验报告。对厚涂型防火涂料应以每500 t 为一批次, 对其抗压强度和粘结强度进行见证复检; 薄涂型应以每100 t 为一批次, 对其粘结强度进行见证复检。2) 对防火涂料基层进行验收。对水性无机富锌底漆进行隐蔽验收, 不允许存在漏涂返锈现象, 构件表面应无尘、无油或其他杂物污染, 避免影响涂料的粘结能力。3) 对防火涂料与防腐涂料的相容性进行检测。施工前一个月在施工现场划定区域进行防火涂料样板施工, 同时对两种涂料的相容性进行检测。4) 为防止施工污染, 施工前对不需要施涂的设备、管道、墙面、门窗、幕墙、吊顶等部位, 用塑料布进行遮蔽保护。5) 检查喷涂施工工具和手工抹涂工具的完好适配情况。
4 施工工艺
1) 防火涂料涂装道数及厚度: 厚涂型防火涂料耐火时间3. 0 h, 涂层厚度25 mm; 薄涂型防火涂料耐火时间2. 0 h, 涂层厚度4. 1 mm; 超薄型防火涂料耐火时间有1. 5 h 和1. 0 h 两种, 涂层厚度分别为1. 12 mm 和0. 73 mm。2) 厚型防火涂料采用喷涂机具喷涂或抹涂施工, 由于防火涂料涂层较厚, 粘结强度低, 必须先在钢构件表面满挂钢丝网以防止涂层脱落。防火涂料喷涂间隔时间一般为24 h, 前一道必须表干后才能进行下一道的喷涂,涂料局部修补可采用人工抹涂。本工程中因需施工面漆, 涂料最后一道采用人工抹涂方式施工, 待防火涂料实干后再批腻子喷涂面漆。3) 薄涂型防火涂料采用喷涂机具喷涂或人工刷涂施工, 根据涂层厚度分层喷涂, 每道厚度0. 5 mm~ 0. 8 mm, 喷涂间隔时间一般为8 h~ 12 h。本工程中因需施工面漆, 防火涂料表面采用人工打磨的方式保证涂层表面的平整光洁。4) 超薄型防火涂料采用喷涂机具喷涂或人工滚涂施工, 根据涂层厚度分层喷涂, 每道厚度0. 3 mm~ 0. 5 mm, 喷涂间隔时间一般为6 h~ 8 h。5) 防火涂料涂装过程中, 涂装不同遍数涂料的构件应用不同颜色做好标记, 防止漏涂或多涂。6) 为了保证每道涂层厚度在施工作业指导书的范围内, 施工人员须随时用测厚针测试涂层厚度, 以满足要求。
5 质量保证
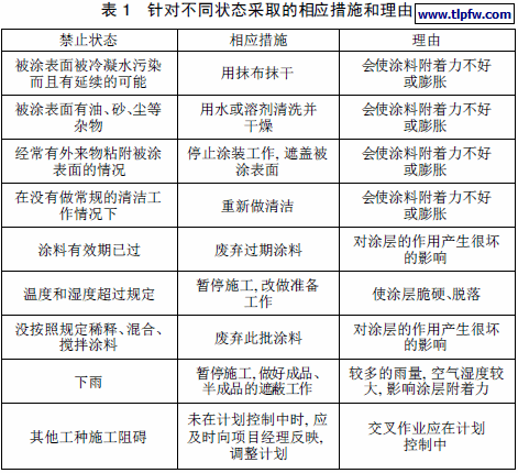
1) 施工环境要求: 温度在5 # ~ 38 # 之间, 相对湿度小于85%, 施工应在通风良好的环境下进行, 不能在有结露、雾、雪或下雨等恶劣的环境下进行作业。2) 不能在强风条件下涂装( 风速大于5 m/ s、四级) , 涂层表面应得到妥善保护, 以免受到强风的影响。3) 涂料施工时应由熟练工人先喷第一遍, 涂抹过程要求做到厚度均匀, 没有漏涂。涂层不宜过厚, 以免因干燥不均匀导致开裂产生流坠、疙瘩现象。4) 必须待前一道实干后, 才能进行下一道施工, 每道涂刷前必须由质检员认可表干程度。5) 刚施工好的涂层强度较低, 要注意保护, 避免受到其他脏液污染和雨水冲刷,降低其涂层的粘结力, 同时也要避免在施工过程中被其他机械撞击而导致剥落。如果涂层被污染或损坏, 应予以认真修补处理。6) 出现表1 工况时, 工件的涂装工作应予以停止。在采取了相应的措施后才能继续进行涂装。
6 结语
新长沙火车站防火涂料面积约15 万m2 , 在施工过程中我们投入了防火专业技术人员, 购买了手摇式干湿温度仪、电子式漆膜测厚仪等仪器, 严格按上述施工工艺、施工方法进行了质量控制, 涂层厚度均达到了产品形式认可报告中要求的厚度, 表面状况良好, 消防验收一次性合格, 受到业主及各方的好评。