1. 影响涂膜的微生物
由于乳胶漆的主要成分里包含了大量的有机物和高分子材料,这些都是微生物的养料,除了在使用前需要防腐剂加以保护外,在成膜后,它们仍然很容易受周围环境里微生物的侵蚀,从而导致各种问题产生:漆膜的防水性下降,附着力变差,并在漆膜上形成黑斑点,破坏漆膜的美观性和完整性,降低了漆膜的使用寿命。要防止以上情况的发生,就需要在配方里加入防霉抗藻剂来保护。这种保护对水性涂料和油性涂料同样适用,因为在同样的环境之下,成膜之后它们受到同样的微生物侵蚀。由于隶属两种不同的体系,使用的条件和基材都有所不同,所选择的防霉剂也大不相同;本文主要集中讨论水性涂料尤其是乳胶漆的防霉抗藻保护。在室内环境,需要提防的主要是霉菌,因此需要加入防霉剂;而在室外,除了霉菌,更需要防止藻类的侵蚀。藻类除了蓝绿藻,还包括低等红褐藻和裸藻,由于藻类可以从空气中吸收水分,并且长时间地保留在周围空间,从而对涂层造成更大的危害。在外墙涂料中,有效而且足量的抗藻剂是必不可少的。对于乳胶漆,在墙面主要针对霉菌的侵蚀,且要注意基体(墙面、砖石等)的除菌处理。有阴暗潮湿的地方,如浴室、地下室等地方,尤其要加强保护。以下列出了部分对涂层最具有威胁性的微生物名称,这也是在做防霉测试时通常选择的菌种(见表1) 。
2.防霉剂在乳胶漆中的正确使用
为了保证水性涂料12 – 18 个月的保质期限,防腐剂必加,防霉剂的加入使乳胶漆上了一个档次;而抗藻剂的加入更使外墙乳胶漆变得高档化。防霉剂的正确使用,可以确保涂膜在使用期间不受霉菌和藻类的侵蚀,是保证涂料使用寿命的一个关键因素;当然,涂料的持久性很大程度上还取决于配方组成和施工质量等因素,需要综合考虑。

几乎所有的杀菌剂的作用机理都是接触杀菌,所以要保证防霉剂和抗藻剂的正确使用,仅保持防霉剂杀菌能力的最低有效浓度(MIC)并不能解决问题,而应该首先保证防霉剂和抗藻剂在漆膜中的均匀分布。因为只有这样才能有效地防御来自任何方向接触漆膜的微生物,从而达到保护漆膜的目的。一般来说,要达到这个目的,防霉剂在涂料配方中的添加量不应低于0.3% ) 质量分数, ;如果要达到长期的防霉抗藻的效果,添加量还应该加大。至于具体添加量,还和乳胶漆所选用的乳液体系有关。要达到同样的防霉效果,通常苯丙体系的添加量最大,纯丙体系次之,PVAV 和PVAC( 体系所需的添加量接近最低添加量。下面以PREVENTOL TP OC 3082为例,说明MIC( 和建议添加量之间的区别 见表2。

环境是决定添加量的另一决定因素,在炎热潮湿的热带地区,微生物的种类、数目,以及繁殖和生长都更为活跃,需要更大的添加量。因此工程漆可以根据相关环境调配防霉剂的用量。在实际操作中,防霉剂的选择很大程度上还取决于客户的需求和相应的法律规范限制。理想的防霉剂应该高效防霉,效力持久,抗霉谱线全而广,并且耐候性强。特别是外墙的防霉剂,要能够在日夜温差大,紫外光辐射强烈,接受酸雨等侵蚀之下,都能为涂层提供长期有效的保护;并且要兼顾它的生态毒性和环境毒性(应易于生物降解)。在欧美日等国家,由于使用相关防霉剂的限制逐步严格,很多防霉剂产品的标准都逐步提高。至于涂层的保质期限规定,各国都略有不同,建筑漆一般说来都是以5a 居多,最高也有8a 的。新一代的防霉剂能够提供更周全的保护, 例如拜耳公司的备防多PREVENTOL TP OC 3082就能够提供长达15 a 的防霉抗藻保护。但是要达到这样长的年限,需选用耐候性更好的树脂和乳液,例如采用氟树脂和硅改性树脂;而且对颜料和助剂的要求也更高。
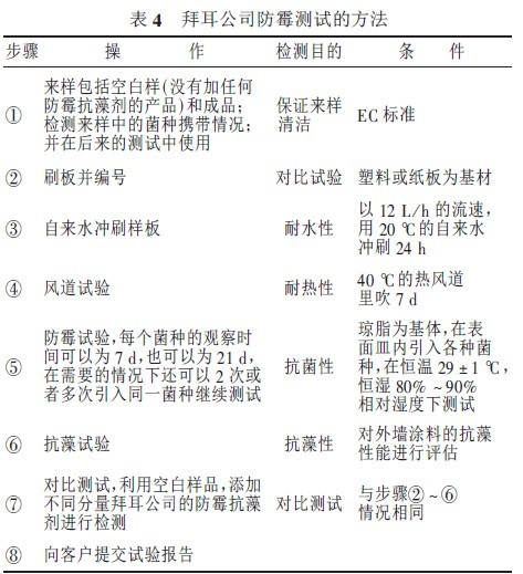
3. 防霉剂常见的活性成分的特点
目前市场上已经有多种牌号的防霉剂,在用量足够的情况下,一般都能够提供所需要的防霉保护;有的防霉剂是单一活性成分,有的是选用复合配方。由于使用情况不同,一般都不需要经常更换配方中的防霉剂,这点和防腐剂大不相同。要防止周围环境的细菌出现适应性,都建议厂家选用复配型的防腐剂(如备防多D6),或者每隔一段时间(如3-5a)就更换一种防腐剂。至于防霉剂应如何选择,最根本的原则是:对涂料的相容性和适应性,以及对霉菌的有效杀灭和长效保护的有机结合。下面就各种常见防霉剂的活性成分的特点逐一介绍 如表3 所列。

理想的漆膜保护,应该具有以下性质:
"具有高效的防霉抗藻能力,杀菌谱线广而全;
"对ph 值、温度、光、紫外光都具有较高稳定性;
"与漆膜各组分相容性好,不会引起色变以及影响涂料的其他性能;
"持久性好,耐水性好,最好完全不溶于水;
"生物毒性和环境毒性要低,可生物降解;
"价格适中,添加量适中。
根据内外墙使用情况的不同而考虑选择不同的杀菌剂组合。当然,外墙适用的防霉剂内墙可以用,但是内墙适用的防霉剂却不能用于外墙。内墙防霉剂一般对金属离子敏感,所以只能严格限制用于室内,而且应避免直接和铁离子的接触;对包装材料(尤其是镀锌板的内涂层)应有更严格的要求。因此有的杀菌剂供应商没有内墙防霉剂供应,而是直接把更昂贵、更高效的外墙防霉剂用于内墙。但是,内墙防霉剂由于价格适中,在杀菌同时较注意生物安全性能和对皮肤刺激较少,因此在市场上一直拥有一席之地。



