环保型单组分塑料涂料产品质量控制

环保型单组分塑料涂料产品质量控制

1 引言 近年来,音响器械、精密医疗器械、计算机、手持电话、玩具等设备的外壳大多采用轻便的塑料壳体。但是,塑料除本身耐环境腐蚀性不甚理想外,在加工成型过程中其表面也常产生各种缺陷,...
环保型塑料涂料的研究及应用现状

环保型塑料涂料的研究及应用现状

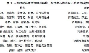
0 引言 涂料在国民经济中发挥着重要的作用,是现代社会不可缺少的。但是,溶剂型涂料含有大量的挥发性有机溶剂(VOC),全世界每年从涂料中挥发出来排放到大气中的VOC有1 000 万...
聚丙烯塑料涂料的制备与性能研究

聚丙烯塑料涂料的制备与性能研究

1  前 言 聚丙烯塑料比重小、价格低、无毒,经改性后具有良好的机械性能。因而近年来在食品包装,汽车、摩托车及工程机械的零部件,化工设备,管道,集装箱,家用电器等领域的应用越来越多...
单组分塑料漆产生粗粒的原因及预防措施

单组分塑料漆产生粗粒的原因及预防措施

      摘要:分析了单组分塑料漆中粗粒形成的原因以及应采取的对策。 关键词:单组分,塑料漆,粗粒,粗粒防治 1. 前...
车用塑料件涂料及其涂装

车用塑料件涂料及其涂装

     摘要:阐述了汽车塑料件涂料涂装常见的失效形式及分析、塑料件损伤的修理方法和车用塑料件涂装常见的涂料种类。同时介绍了汽车塑料件的喷涂...
ABS塑料用绒毛涂料配方

ABS塑料用绒毛涂料配方

ABS塑料用绒毛涂料配方 ABS塑料用绒面涂料 双组分聚氨酯体系/绒毛粉DECOSOFT15绒面涂料的配方如下: 基料     &...
多孔结构的微尺度SiO2制备及其在塑料涂料中的应用

多孔结构的微尺度SiO2制备及其在塑料涂料中的应用

      摘 要 采用乙酸乙酯作为酸化剂,聚乙二醇作为有机分散剂,通过沉淀法制备微尺度SiO2 。聚乙烯( PE) 蜡乳液作为有...
返回顶部